今天是:2025年12月04日
繁
适老模式
无障碍浏览
公众用户空间
搜索
首页
新闻中心
领导介绍
政府信息公开
投资高新
最新动态
招引方向
招商政策
企业信息
投资环境
落地导航图
办事服务
政民互动
专题专栏
政务公开
/
重点领域信息
/
财政资金直达基层
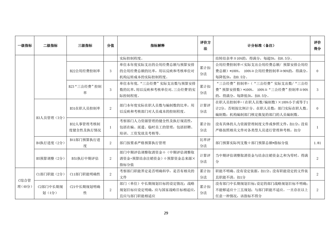
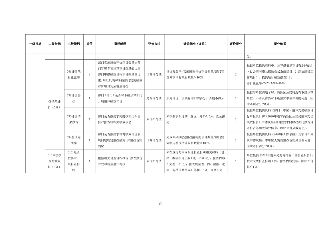
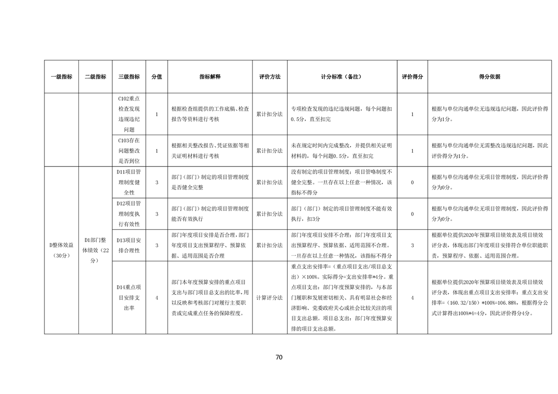
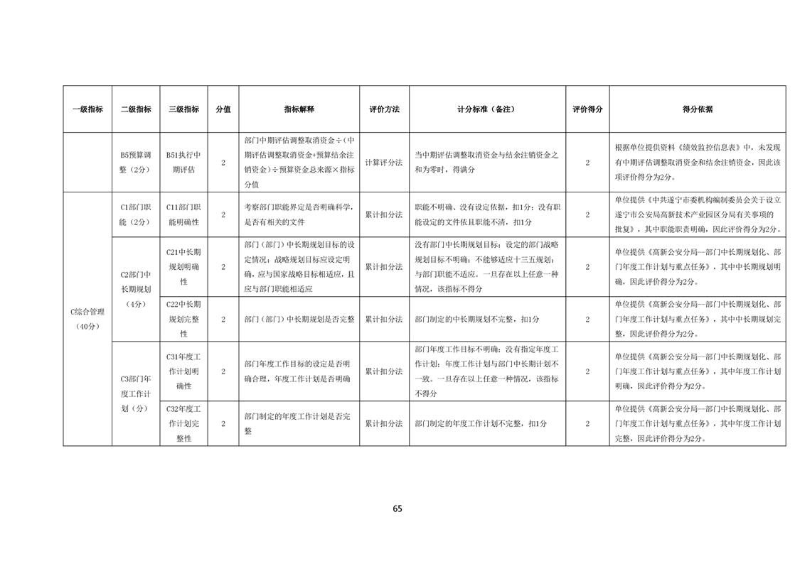
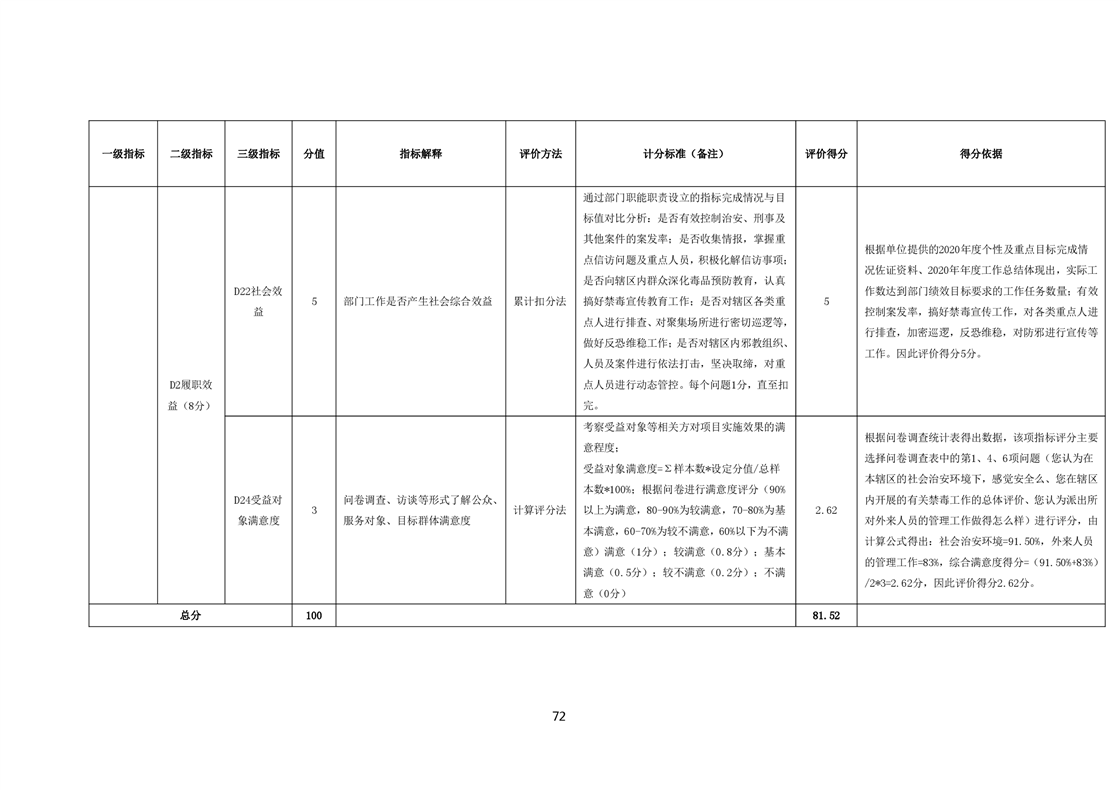
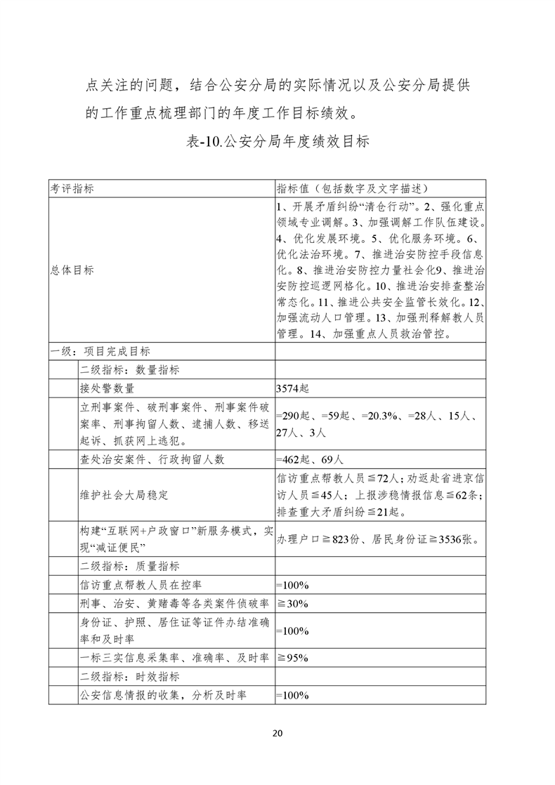
遂宁市公安局高新技术产业园区分局2020年度部门整体支出绩效评价报告
来源:遂宁高新区
发布时间:2021-12-06 10:21
阅读:
字体: [
大
中
小
]
打印
分享: