今天是:2025年12月04日
繁
适老模式
无障碍浏览
公众用户空间
搜索
首页
新闻中心
领导介绍
政府信息公开
投资高新
最新动态
招引方向
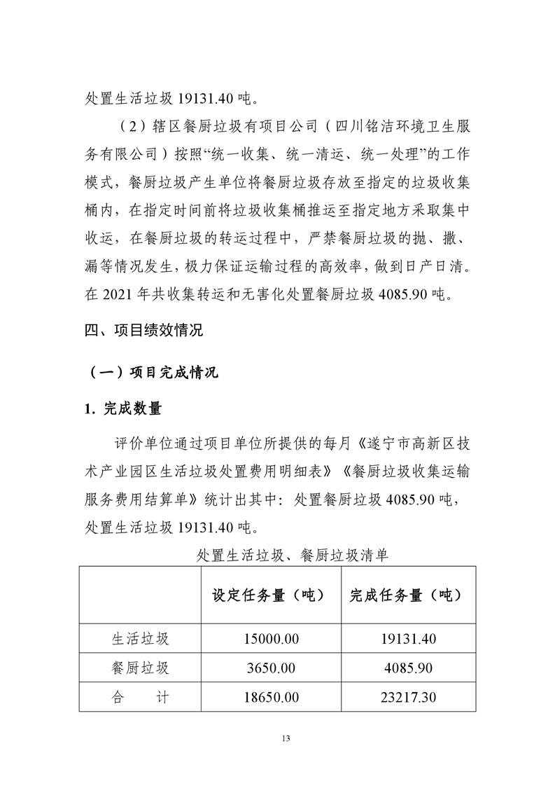
招商政策
企业信息
投资环境
落地导航图
办事服务
政民互动
专题专栏
政务公开
/
重点领域信息
/
财政资金直达基层
遂宁高新区生活、餐厨垃圾收集、转运、处置经费项目项目支出绩效评价报告
来源:四川遂宁高新技术产业园区
发布时间:2022-11-25 16:41
阅读:
字体: [
大
中
小
]
打印
分享: