一、事项名称
企业信息变更“一件事”。具体包括以下事项办理:
1.企业变更登记
2.印章刻制备案
3.企业社会保险参保信息变更
4.住房公积金缴存单位信息变更
5.医保单位参保信息变更登记
6.银行基本账户信息变更预约
7.税务登记信息变更
二、服务对象
遂宁市范围内办理变更登记业务的企业(含公司、非公司企业法人、个人独资企业、合伙企业、农民专业合作社及其分支机构)
三、实施单位
各级市场监管(登记机关)、公安、人社、住房公积金、医保、银行、税务等部门或机构。
四、办理条件
公司变更登记事项,应当自作出变更决议、决定或者法定变更事项发生之日起30日内向登记机关申请变更登记。
五、申请材料
见企业信息变更“一件事”申请材料清单。
六、申办方式
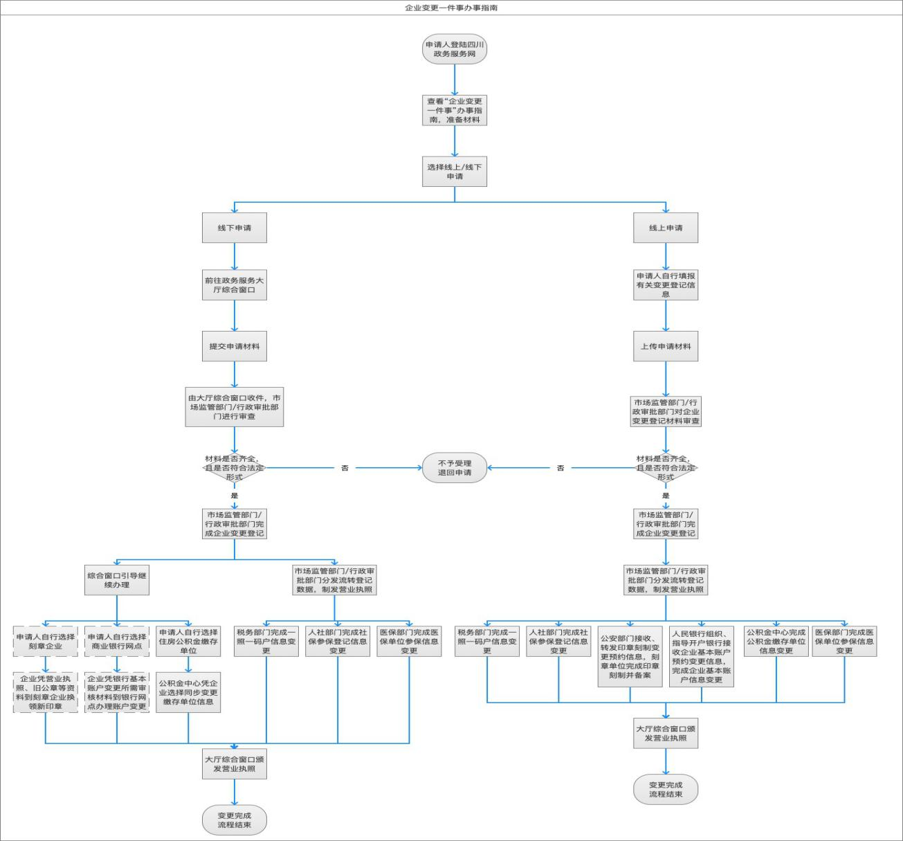
线上办理:申请人在互联网进入“四川省政务服务网”——“一件事服务”专区——“企业信息变更一件事”模块,根据系统提示进行操作。
线下办理:申请人到各级政务服务中心综合窗口咨询、申办。
七、办理流程

八、办理时限
自受理之日起,材料齐全、符合法定形式的,企业变更登记于6个工作日内办结,印章刻制预约、企业社会保险参保信息变更、公积金缴存单位信息变更、医保单位参保信息变更登记、银行基本账户信息变更预约、税务登记信息变更等并联办理(预约信息推送)于1个工作日内办结,印章刻制备案于1个工作日内办结(可与印章刻制预约同天办理),银行基本账户信息变更等后续环节于5个工作日内办结。
九、咨询电话
0825-2650503