政府信息公开

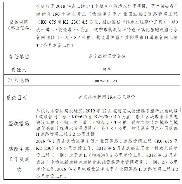
遂宁市高新区管委会关于中央生态环境保护督察“回头看”及沱江流域水污染防治专项督察反馈意见第十二项(市中心城区污水管网)整改任务完成情况公示表

来源:遂宁高新区 发布时间:2021-12-16 19:23 浏览次数: 字体: [ ] 收藏 打印

扫一扫在手机打开当前页