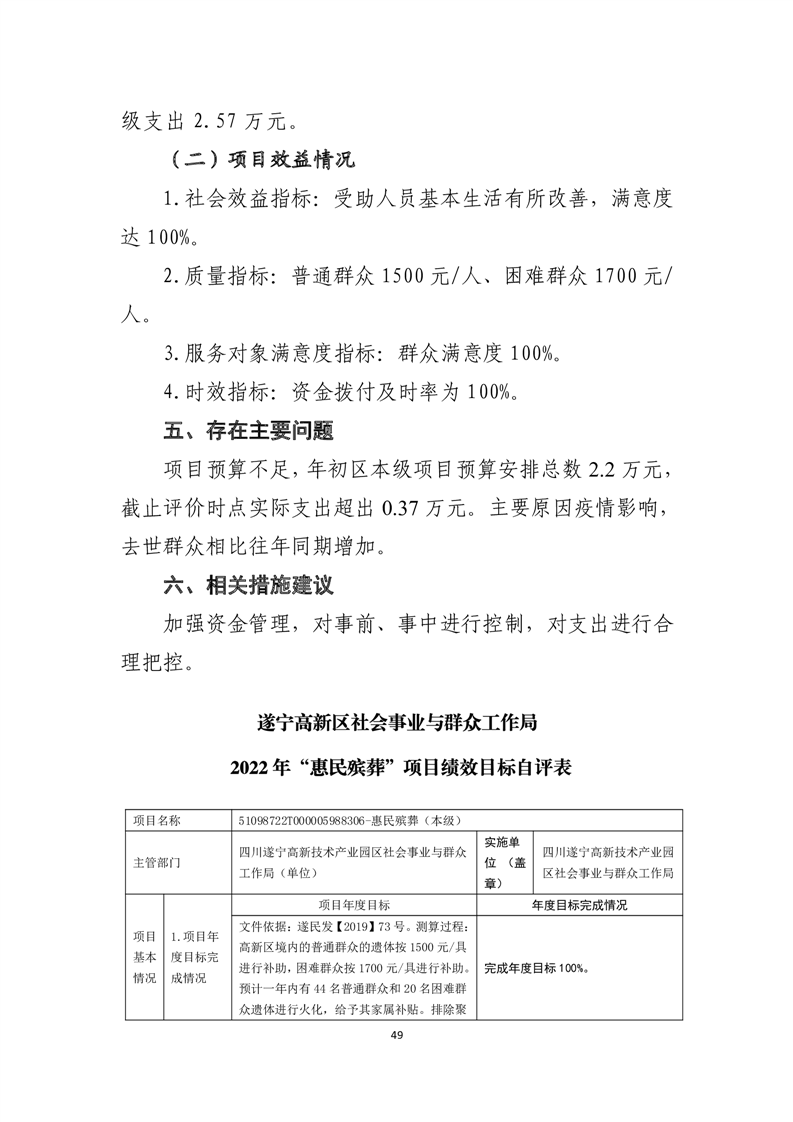
2022年度遂宁高新区社会事业与群众工作局决算
来源:四川遂宁高新技术产业园区
发布时间:2023-09-01 15:31
浏览次数:
字体: [
大
中
小
]
收藏
收藏
打印
附件:
遂宁高新区社会事务与群众工作局2022年决算公开.xls
扫一扫在手机打开当前页