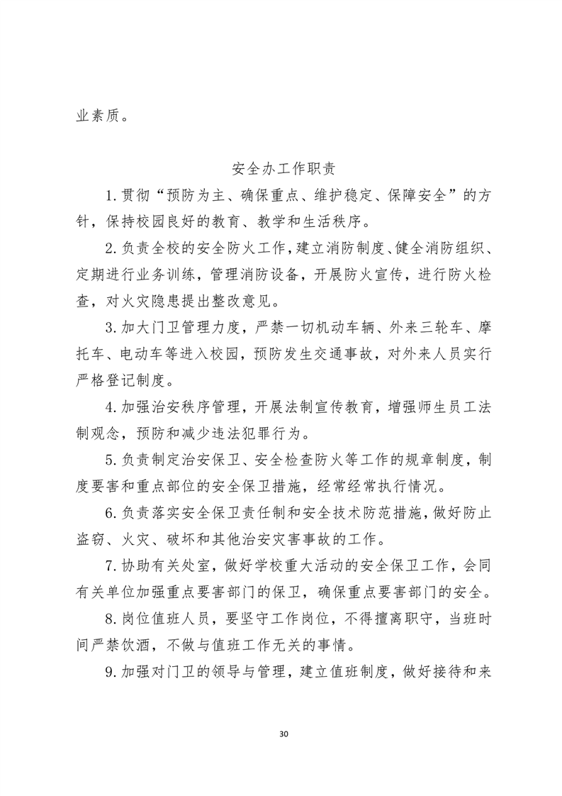
政府信息公开

2019年度四川省遂宁市船山区鹭栖湖学校决算

来源:遂宁高新区 发布时间:2020-09-17 00:00 浏览次数: 字体: [ ] 收藏 打印







































扫一扫在手机打开当前页