国发〔2019〕6号
各省、自治区、直辖市人民政府,国务院各部委、各直属机构:
经研究论证,国务院决定取消25项行政许可事项,下放6项行政许可事项的管理层级,现予公布。另有5项依据有关法律设定的行政许可事项,国务院将依照法定程序提请全国人民代表大会常务委员会修订相关法律规定。
各地区、各有关部门要抓紧做好取消和下放行政许可事项的落实和衔接工作,制定完善事中事后监管措施,采取“双随机、一公开”监管、重点监管、信用监管、“互联网+监管”等方式,确保放得开、接得住、管得好。自本决定发布之日起20个工作日内,各有关部门要按规定向社会公布事中事后监管细则,并加强宣传解读和督促落实。
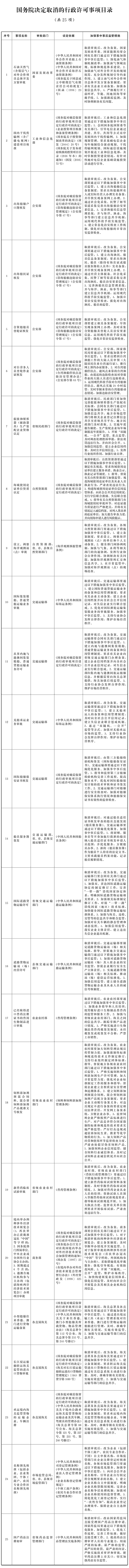
附件:1.国务院决定取消的行政许可事项目录(共25项)
2.国务院决定下放管理层级的行政许可事项目录(共6项)
国务院
2019年2月27日
(此件公开发布)
附件1

附件2
