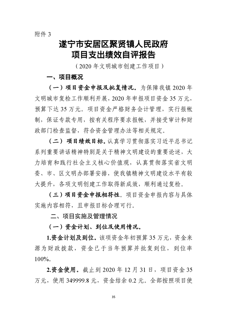
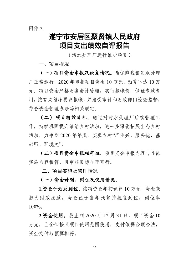
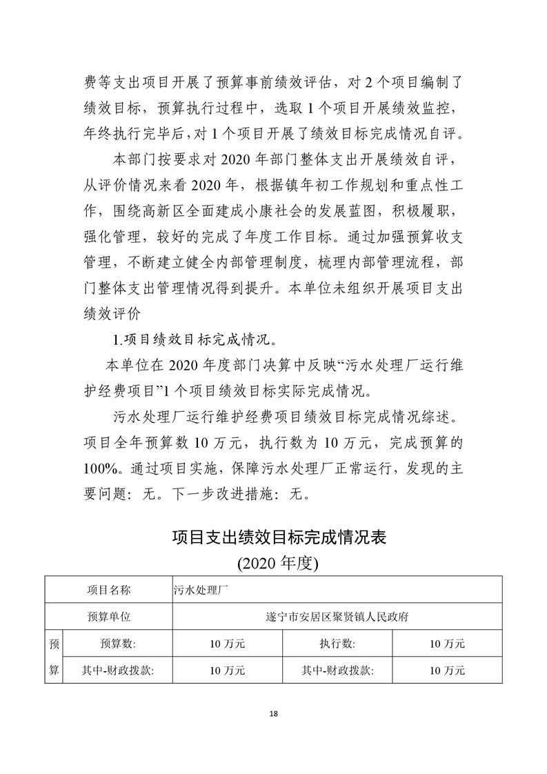
政府信息公开

2020年度遂宁市安居区聚贤镇人民政府决算

来源:遂宁高新区 发布时间:2021-08-25 14:34 浏览次数: 字体: [ ] 收藏 打印






































扫一扫在手机打开当前页